
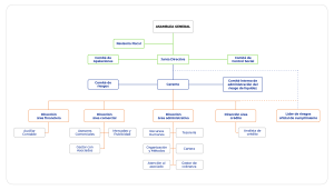
Organigrama
Directivos
Comité de Control Social
Directivos Principales
- Nolberto Gómez Prieto – Presidente
- Hugo Gabriel Peralta Cañón – Vicepresidente
- Walter Javier Puin García – Secretario
Directivos Suplentes
- Carlos Sacristán Piñeros
- Zulma Moreno Sosa
- Cesar Augusto Acuña Reyes
Junta Directiva
Directivos Principales
- Luis Eduardo Delgado – Presidente
- Ana Rosario Pinzón Chamorro – Vicepresidente
- Pedro Nel Corredor Benítez – Secretario
- Carlos Cano Cano – Vocal
- Sonia Alexandra Mojica Rozo – Vocal
Directivos Suplentes
- Juan Manuel Piñeros Piñeros
- Luis Eduardo del Campo Rodríguez
- José Tomás Pardo Hernández
- Pedro Amigt Granados Carrascal
Gerente General
Constantino Narváez González
Gerente suplente
- Manuel Fernando Piñeros Amaya
Revisoría Fiscal
SERFISCAL LTDA.
Trabajadores
- Mireya Velasco Ramos – Directora Administrativa
- Gerardo Molina González – Director Financiero
- Jiselle González – Oficial de Cumplimiento
- Héctor Francisco Rodríguez Almanza – Director de Crédito
- Fabiola Velásquez Herrera – Coordinadora de Cartera
- Cristian Hernán Vargas González – Aux. Administrativo
- José Eivar Patiño Vergara – Aux. Administrativo
- Magnolia López Rendón – Directora Comercial
- Gilma Lorena Vargas Cuervo – Asesora Comercial
- Mónica Rodríguez – Asesora Comercial
- José Gabriel Alvarez Sánchez – Asesor Comercial
- María Isabel Sánchez Carreño – Auxiliar de Servicios
